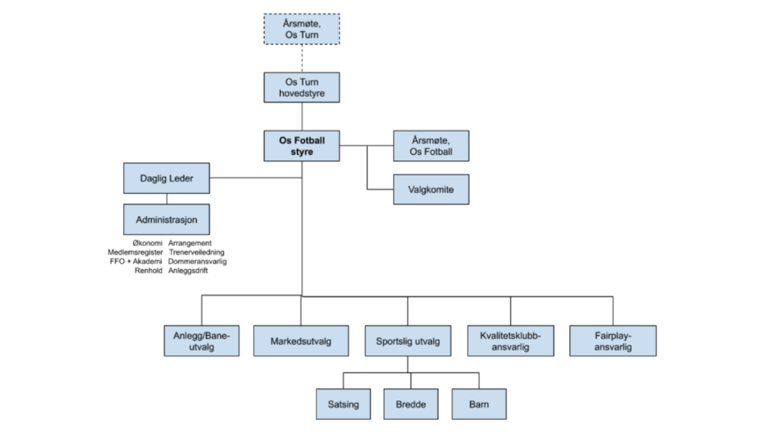
Organisasjonskart
Content
Denne nettsiden bruker cookies – se nærmere i vår cookie- og personvernerklæring.